发布时间:2025-01-17 校对:龙虹竹 审核:幸亮
一、党建统领

旅游管理教研室党支部立项第四批“全国党建工作样板支部”培育创建单位

现代文秘教研室党支部、旅游管理教研室党支部
入选2024年重庆市级“强国行”项目

旅游管理教研室党支部、现代文秘教研室党支部幸亮书记工作室均顺利通过中期验收

学院党总支书记陈中耀获得重庆市二级学院党总支书记讲党建比赛二等奖

蔡海燕获得重庆市首届高校党支部书记基本功大赛三等奖

学院接受四届校党委第二轮巡察组巡察,持续推进巡察整改工作
二、学生工作

胡熠荣获重庆市第十二届辅导员素质能力大赛二等奖

学工团队立项校级辅导员工作室项目

2022级酒店管理与数字化运营0032班被评为重庆市普通高校2024学年度先进班集体

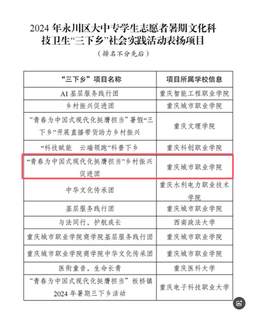
学院“青春为中国式现代化挺膺担当”乡村振兴促进团获永川区级表扬

胡熠在2024年永川区大中专志愿者暑假文化科技卫生“三下乡“社会实践活动中荣获永川区级表扬

学院在学校2024年体育文化节中获团体总分第一名
三、师资队伍

婴幼儿团队获得2024年重庆市职业院校大赛教学能力比赛一等奖

研学旅行团队获2024年重庆市职业院校技能大赛教学能力比赛三等奖

钟芹获得重庆市第七届重庆市高校青年教师教学竞赛二等奖

郭小娅获得2024年“一带一路”暨金砖国家技能发展与技术创新大赛
婴儿回应性照护全国教师决赛二等奖
四、技能成才
学院成功承办2024年“一带一路”暨金砖国家技能发展创新大赛幼儿照护赛项

导游服务赛项学生团队获得2024年全国职业院校学生技能竞赛银奖

2024“一带一路”暨金砖国家技能发展与技术创新大赛第二届幼儿照护职业技能赛项中荣获一等奖

2024年各类技能竞赛获奖统计表
五、职教出海

陈波大师工作室赴马来西亚世纪大学开展中国烹饪技能培训和美食文化交流

马来西亚中国餐饮协会来校洽谈合作


接待国际友人
六、社会服务

烹饪专业团队承办永川区中小学食堂从业人员技能提升培训

陈波大师工作室受邀在第二届“一带一路”国际技能大赛展出《茶山凤归来》雕刻作品
七、就业质量

学院新增教育部第三期供需对接就业育人项目6项

2024年专升本上线率66%,上线127人
22级/23级学前教育及幼儿管理专业幼儿教师资格证累计通过99人
八、教改科研

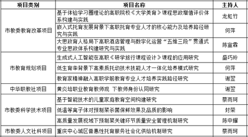
2024年新增省级立项项目一览表
九、产教融合


文旅康养学院与盈月阁集团联合举办“准点家政”订单班

文旅康养学院加入重庆预制菜产教联合体

学院与重庆凯德古渝雄关置业有限公司等酒店企业签订人才培养校企合作意向书(订单班)
十、创新创业

2024年中国国际大学生创新大赛(2024)重庆赛区中荣获金奖

2024年中国国际大学生创新大赛(2024)重庆赛区中荣获铜奖

校园咖啡饮品创新创业项目入驻大学生创业孵化园